HTTP keepalive
HTTP keepalive
问题:
- keepalive 是否开启服务端控制还是客户端控制?
- keepalive的时间是由服务端控制还是客户端控制?
- keepalive时间一到,是由客户端主动关闭还是服务端主动关闭?
- 如果客户端不是httpclient,使用telnet连接服务端?
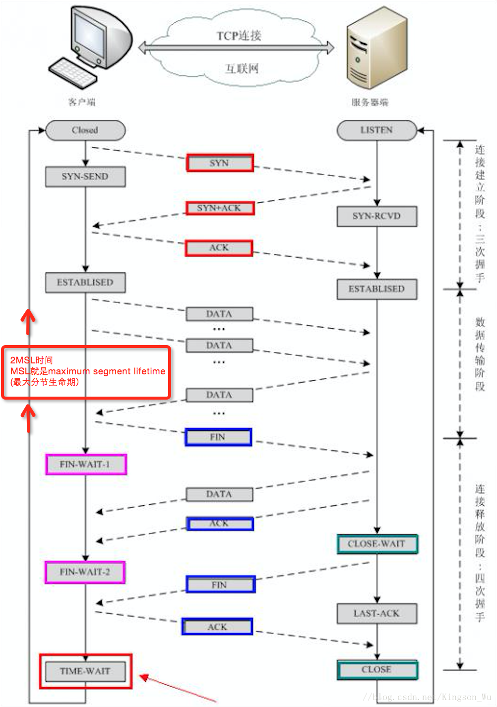
http请求示意图:
场景一
- 1.httpclient连续两次请求,间隔10秒,服务端设置keealive时间为5秒
- 2.client代码:
```plain text closeableHttpClient.execute(httpGet); Thread.sleep(10000); closeableHttpClient.execute(httpGet); Thread.sleep(10000);
1
2
3
4
5
6
- 3.服务端设置keepalive:
```plain text
((AbstractProtocol) connector.getProtocolHandler())
.setKeepAliveTimeout(5000);
- 4.使用wireshark抓包
```plain text 从图中可以看到:第一次请求的端口是64360,并且在5秒之后,由服务端主动发送fin包关闭连接。而第二次请求显然已经不能复用连接了,使用的新的端口64361重新连接服务器,后续的行为基本和第一次请求一样。
1
2
3
4
5

```plain text
请求中带有keepalive头,HTTP1.1之后默认都是开启keepalive,即使是不带keepalive参数。后面将通过close头关闭keepalive看看效果。
- 5.查看本地的端口状态
plain text 可以看到服务端8080端口进入了FIN_WAIT_2状态,参照文中刚开始的第一张图,这显然是主动关闭方才会有的状态,同样64360进入了CLOSE_WAIT状态,说明client端是被动关闭的。
这里比较奇怪的是,没能看到服务端进入TIME_WAIT状态(可能是环境问题,即使是客户端主动关闭也没看到)。
场景二
1.改造场景一,httpclient请求头加上Connection: Close,请求时间间隔改为1秒 –
httpGet.addHeader(“Connection”, “Close”);
2.wireshark抓包
可以看到,主动关闭方还是服务器端,并且立刻关闭,并没有等待keepalive时间到达。
场景三
1.httpclient默认keealive,服务端响应头加上Connection: Close –
response.setHeader(“Connection”, “Close”);
2.wireshark抓包
从图中看出,主动关闭方是客户端。如果客户端不是httpclient,是telnet,客户端会主动关闭?后面实验一下。
如果客户端和服务端都加上Connection: Close,那么主动关闭方是客户端(已经抓包查看过)。
场景四
- *
**
跟场景四一样,client有httpclient改成telnet,服务端返回Connection: Close 以及keepalive时间为 5秒。
虽然服务端返回Connection: Close ,但是telnet客户端并不理会,而是等到服务端keepalive时间到了(5秒),才由服务端关闭。
服务端keepalive改成30秒,同样是30秒后由服务端主动关闭。
场景五
客户端设置keepalive的时间,设置为3秒,比服务端小(5秒)。– httpGet.addHeader(“Keep-alive”, “3000”);
wireshark 抓包
服务端5秒后主动关闭,而不是期望的客户端主动关闭。估计客户端主动关闭只有在浏览器端才能实现,或者需要合适的参数和客户端实现。
答疑
基于文中开头的疑问做一个解答
1.keepalive 是否开启服务端控制还是客户端控制?
keepalive可以由双方共同控制,需要双方都开启才能生效,HTTP1.1客户端默认开启,客户端想关闭可以通过设置Connection: Close,服务端同样想关闭可以设置Connection: Close。双方哪方先收到Connection: Close 则由收到方关闭(前提是双方的实现都支持,比如telnet就不支持)
2.keepalive的时间是由服务端控制还是客户端控制?
时间主要还是由服务端控制,时间一到由服务端主动关闭,当然客户端如果有实现设置一定时间后,由客户端主动关闭也可以。一般的httpclient库都有提供相应的配置,设置关闭长期不使用的连接,如connectionManager.closeIdleConnections(readTimeout * 2, TimeUnit.MILLISECONDS);
https://my.oschina.net/greki/blog/83350
3.keepalive时间一到,是由客户端主动关闭还是服务端主动关闭?
根据上述的分析,哪方的时间短,由哪一方来关闭,除非双方的实现有更明确的协议
4.如果客户端不是httpclient,使用telnet连接服务端?
telnet客户端除了连接时进行三次握手,用来发送数据接收数据,基本无其他实现逻辑。即接收到服务器的响应之后,不会有相关HTTP协议的处理。
- *
**
总结
HTTP是应用层协议,具体的表现行为取决于HTTP服务器以及HTTP client的实现。本文的分析使用tomcat服务器,apache httpclient。




