Docker 常用命令
Docker 常用命令
1、万能帮助命令
docker 命令 –help
假设你想用某个命令,但是又不知道该命令的一些参数怎么用,这时候上面的万能帮助命令就派上用场了。
更有甚者,你连命令也不记得了,那直接输入:
docker –help
找到你想要的那个命令,然后通过上面命令查看用法。
比如不知道如何运行容器?
找到英文 Run a command in a new container,这正是我们需要的。
但是我又不知道 run 命令怎么用,接着如下:
要是命令行看的太累,没关系,贴心的我给你们找好了官方参考:
https://docs.docker.com/engine/reference/commandline/docker/
什么?英文看不懂?百度翻译走起来吧,这个确实没啥办法了,但实际上你们看完我这边文章,基本上常用的命令都会详细介绍的。
2、常用命令
2.1 查看版本信息
docker version
在安装 docker 时我们介绍过这个命令,这里就不截图了。
2.2 查看系统信息
docker info
包括查看当前系统 docker 镜像和容器的数量。
3、镜像常用命令
3.1 查看镜像
docker images
①、REPOSITORY: 镜像仓库源
②、TAG:镜像版本,latest 表示最新版本
③、IMAGE ID:镜像ID(特别重要)
④、CREATED:创建时间
⑤、SIZE:镜像大小。
3.2 镜像搜索
docker search <镜像名>镜像名>
①、NAME:镜像名称
②、DESCRIPTION:镜像描述
③、STARS:收藏数
④、OFFICIAL:是否官方
⑤、AUTOMATED:是否自动构建
这里的搜索,也有官方网址:
https://hub.docker.com/search?q=tomcat&type=image
3.3 下载镜像
docker pull 镜像名<:tags>
比如下载最新版 Tomcat 镜像: docker pull tomcat
比如下载Tomcat 8.0 镜像:docker pull tomcat:8.0
3.4 删除镜像
docker rmi repository<:tag> # 根据名称和版本删除,如果不指定tag,默认是lastest
docker rmi IMAGE_ID # 根据镜像id删除
docker rmi IMAGE_ID1 IMAGE_ID2 … # 批量删除
上面的 repository 和 tag 便是前面说的 【docker images】命令的提示。
比如删掉 tomcat 8.0 版本的镜像:
4、容器常用命令
4.1 新建容器并启动
docker run <参数> 镜像id|镜像名称参数>
参数说明:
①、–name: 为启动容器指定一个名字,注意有两个 –。
②、-d:表示以后台方式运行,并返回容器ID。
③、-i:以交互模式运行容器。
④、-t:为容器重新分配一个伪输入终端。
⑤、-p: 主机端口:容器端口 容器端口 ip:主机端口:容器端口。
⑥、-P:随机端口映射,容器内部端口随机映射到主机端口。
⑦、–link=[]:添加链接到另一个容器。
比如以后台方式启动一个Tomcat容器:
4.2 进入容器
①、使用run方式在创建时进入 docker run -it [镜像id/镜像名] /bin/bash
②、使用 attach 命令(进入已启动的容器)
直接进入 容器启动命令的终端,不会启动新进程,多个attach连接共享容器屏幕,参数:–sig-proxy=false 确保CTRL-D或CTRL-C不会关闭容器docker attach –sig-proxy=false 容器名称/ 容器ID
③、使用 exec 命令(进入已启动的容器)
进入容器后开启一个新的终端,可以在里面进行操作。
docker exec -it 容器名称/容器ID /bin/bash
4.3 退出容器
①、Ctrl+P+Q : 仅退出容器,不关闭容器。
②、exit: 关闭容器并退出。
4.4 查看所有运行的容器
1、查看正在运行的容器
docker ps
2、查看正在运行的容器的ID
docker ps -q
3、查看正在运行+历史运行过的容器
docker ps -a
4、显示运行容器总文件大小
docker ps -s
4.5 停止与删除容器
①、停止一个运行中的容器
docker stop 容器名/容器id
②、杀掉一个运行中的容器
docker kill 容器名/容器id
③、删除一个已停止的容器
docker rm 容器名/容器id
④、删除一个运行中的容器
docker rm -f 容器名/容器id
4.6 查看容器日志
docker logs <参数>容器名|容器id参数>
参数:
①、-f 跟踪日志输出
②、-t:显示时间戳
③、–tail N:仅列出最后N条日志
4.7 查看容器进程
docker top 容器ID/容器名
4.8 查看容器信息
docker inspect 容器ID/容器名
4.9 主机和容器之间数据复制
①、将容器中的文件copy至本地路径
docker cp 容器ID/容器名:/[container_path] [local_path]
②、将主机文件copy至容器
docker cp [local_path] 容器ID/容器名:/[container_path]
③、将主机文件copy至容器,目录重命名为[container_path](注意与非重命名copy的区别)
docker cp [local_path] rabbitmq:/[container_path]
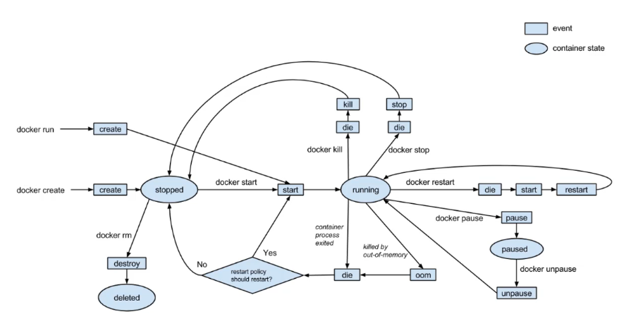
5、总结
一图胜千言:



















