Storm 集成 Redis 详解
一、简介
Storm-Redis 提供了 Storm 与 Redis 的集成支持,你只需要引入对应的依赖即可使用:
1
2
3
4
5
6
<dependency>
<groupId>org.apache.storm</groupId>
<artifactId>storm-redis</artifactId>
<version>${storm.version}</version>
<type>jar</type>
</dependency>
Storm-Redis 使用 Jedis 为 Redis 客户端,并提供了如下三个基本的 Bolt 实现:
- RedisLookupBolt :从 Redis 中查询数据;
- RedisStoreBolt :存储数据到 Redis;
- RedisFilterBolt
- 查询符合条件的数据;
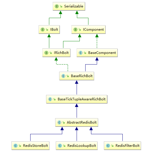
RedisLookupBolt、RedisStoreBolt、RedisFilterBolt 均继承自 AbstractRedisBolt 抽象类。我们可以通过继承该抽象类,实现自定义 RedisBolt,进行功能的拓展。
二、集成案例
2.1 项目结构
这里首先给出一个集成案例:进行词频统计并将最后的结果存储到 Redis。项目结构如下:
用例源码下载地址:storm-redis-integration
2.2 项目依赖
项目主要依赖如下:
1
2
3
4
5
6
7
8
9
10
11
12
13
14
15
<properties>
<storm.version>1.2.2</storm.version>
</properties>
<dependencies>
<dependency>
<groupId>org.apache.storm</groupId>
<artifactId>storm-core</artifactId>
<version>${storm.version}</version>
</dependency>
<dependency>
<groupId>org.apache.storm</groupId>
<artifactId>storm-redis</artifactId>
<version>${storm.version}</version>
</dependency>
</dependencies>
2.3 DataSourceSpout
1
/** * 产生词频样本的数据源 */public class DataSourceSpout extends BaseRichSpout { private List<String> list = Arrays.asList("Spark", "Hadoop", "HBase", "Storm", "Flink", "Hive"); private SpoutOutputCollector spoutOutputCollector; @Override public void open(Map map, TopologyContext topologyContext, SpoutOutputCollector spoutOutputCollector) { this.spoutOutputCollector = spoutOutputCollector; } @Override public void nextTuple() { // 模拟产生数据 String lineData = productData(); spoutOutputCollector.emit(new Values(lineData)); Utils.sleep(1000); } @Override public void declareOutputFields(OutputFieldsDeclarer outputFieldsDeclarer) { outputFieldsDeclarer.declare(new Fields("line")); } /** * 模拟数据 */ private String productData() { Collections.shuffle(list); Random random = new Random(); int endIndex = random.nextInt(list.size()) % (list.size()) + 1; return StringUtils.join(list.toArray(), "\t", 0, endIndex); }}
产生的模拟数据格式如下:
```plain text Spark HBase Hive Flink Storm Hadoop HBase Spark Flink HBase Storm HBase Hadoop Hive Flink HBase Flink Hive Storm Hive Flink Hadoop HBase Hive Hadoop Spark HBase Storm
1
2
3
4
5
### 2.4 SplitBolt
```java
/** * 将每行数据按照指定分隔符进行拆分 */public class SplitBolt extends BaseRichBolt { private OutputCollector collector; @Override public void prepare(Map stormConf, TopologyContext context, OutputCollector collector) { this.collector = collector; } @Override public void execute(Tuple input) { String line = input.getStringByField("line"); String[] words = line.split("\t"); for (String word : words) { collector.emit(new Values(word, String.valueOf(1))); } } @Override public void declareOutputFields(OutputFieldsDeclarer declarer) { declarer.declare(new Fields("word", "count")); }}
2.5 CountBolt
1
/** * 进行词频统计 */public class CountBolt extends BaseRichBolt { private Map<String, Integer> counts = new HashMap<>(); private OutputCollector collector; @Override public void prepare(Map stormConf, TopologyContext context, OutputCollector collector) { this.collector=collector; } @Override public void execute(Tuple input) { String word = input.getStringByField("word"); Integer count = counts.get(word); if (count == null) { count = 0; } count++; counts.put(word, count); // 输出 collector.emit(new Values(word, String.valueOf(count))); } @Override public void declareOutputFields(OutputFieldsDeclarer declarer) { declarer.declare(new Fields("word", "count")); }}
2.6 WordCountStoreMapper
实现 RedisStoreMapper 接口,定义 tuple 与 Redis 中数据的映射关系:即需要指定 tuple 中的哪个字段为 key,哪个字段为 value,并且存储到 Redis 的何种数据结构中。
1
/** * 定义 tuple 与 Redis 中数据的映射关系 */public class WordCountStoreMapper implements RedisStoreMapper { private RedisDataTypeDescription description; private final String hashKey = "wordCount"; public WordCountStoreMapper() { description = new RedisDataTypeDescription( RedisDataTypeDescription.RedisDataType.HASH, hashKey); } @Override public RedisDataTypeDescription getDataTypeDescription() { return description; } @Override public String getKeyFromTuple(ITuple tuple) { return tuple.getStringByField("word"); } @Override public String getValueFromTuple(ITuple tuple) { return tuple.getStringByField("count"); }}
2.7 WordCountToRedisApp
1
/** * 进行词频统计 并将统计结果存储到 Redis 中 */public class WordCountToRedisApp { private static final String DATA_SOURCE_SPOUT = "dataSourceSpout"; private static final String SPLIT_BOLT = "splitBolt"; private static final String COUNT_BOLT = "countBolt"; private static final String STORE_BOLT = "storeBolt"; //在实际开发中这些参数可以将通过外部传入 使得程序更加灵活 private static final String REDIS_HOST = "192.168.200.226"; private static final int REDIS_PORT = 6379; public static void main(String[] args) { TopologyBuilder builder = new TopologyBuilder(); builder.setSpout(DATA_SOURCE_SPOUT, new DataSourceSpout()); // split builder.setBolt(SPLIT_BOLT, new SplitBolt()).shuffleGrouping(DATA_SOURCE_SPOUT); // count builder.setBolt(COUNT_BOLT, new CountBolt()).shuffleGrouping(SPLIT_BOLT); // save to redis JedisPoolConfig poolConfig = new JedisPoolConfig.Builder() .setHost(REDIS_HOST).setPort(REDIS_PORT).build(); RedisStoreMapper storeMapper = new WordCountStoreMapper(); RedisStoreBolt storeBolt = new RedisStoreBolt(poolConfig, storeMapper); builder.setBolt(STORE_BOLT, storeBolt).shuffleGrouping(COUNT_BOLT); // 如果外部传参 cluster 则代表线上环境启动否则代表本地启动 if (args.length > 0 && args[0].equals("cluster")) { try { StormSubmitter.submitTopology("ClusterWordCountToRedisApp", new Config(), builder.createTopology()); } catch (AlreadyAliveException | InvalidTopologyException | AuthorizationException e) { e.printStackTrace(); } } else { LocalCluster cluster = new LocalCluster(); cluster.submitTopology("LocalWordCountToRedisApp", new Config(), builder.createTopology()); } }}
2.8 启动测试
可以用直接使用本地模式运行,也可以打包后提交到服务器集群运行。本仓库提供的源码默认采用 maven-shade-plugin 进行打包,打包命令如下:
```plain text
mvn clean package -D maven.test.skip=true
1
2
3
4
5
6
7
8
9
10
11
12
13
14
15
16
17
启动后,查看 Redis 中的数据:

## 三、storm-redis 实现原理
### 3.1 AbstractRedisBolt
RedisLookupBolt、RedisStoreBolt、RedisFilterBolt 均继承自 AbstractRedisBolt 抽象类,和我们自定义实现 Bolt 一样,AbstractRedisBolt 间接继承自 BaseRichBolt。

AbstractRedisBolt 中比较重要的是 prepare 方法,在该方法中通过外部传入的 jedis 连接池配置 ( jedisPoolConfig/jedisClusterConfig) 创建用于管理 Jedis 实例的容器 JedisCommandsInstanceContainer。
```java
public abstract class AbstractRedisBolt extends BaseTickTupleAwareRichBolt { protected OutputCollector collector; private transient JedisCommandsInstanceContainer container; private JedisPoolConfig jedisPoolConfig; private JedisClusterConfig jedisClusterConfig; ...... @Override public void prepare(Map map, TopologyContext topologyContext, OutputCollector collector) { // FIXME: stores map (stormConf), topologyContext and expose these to derived classes this.collector = collector; if (jedisPoolConfig != null) { this.container = JedisCommandsContainerBuilder.build(jedisPoolConfig); } else if (jedisClusterConfig != null) { this.container = JedisCommandsContainerBuilder.build(jedisClusterConfig); } else { throw new IllegalArgumentException("Jedis configuration not found"); } } .......}
JedisCommandsInstanceContainer 的 build() 方法如下,实际上就是创建 JedisPool 或 JedisCluster 并传入容器中。
1
public static JedisCommandsInstanceContainer build(JedisPoolConfig config) {JedisPool jedisPool = new JedisPool(DEFAULT_POOL_CONFIG, config.getHost(), config.getPort(), config.getTimeout(), config.getPassword(), config.getDatabase());return new JedisContainer(jedisPool);}public static JedisCommandsInstanceContainer build(JedisClusterConfig config) {JedisCluster jedisCluster = new JedisCluster(config.getNodes(), config.getTimeout(), config.getTimeout(), config.getMaxRedirections(), config.getPassword(), DEFAULT_POOL_CONFIG);return new JedisClusterContainer(jedisCluster);}
3.2 RedisStoreBolt和RedisLookupBolt
RedisStoreBolt 中比较重要的是 process 方法,该方法主要从 storeMapper 中获取传入 key/value 的值,并按照其存储类型 dataType 调用 jedisCommand 的对应方法进行存储。
RedisLookupBolt 的实现基本类似,从 lookupMapper 中获取传入的 key 值,并进行查询操作。
1
public class RedisStoreBolt extends AbstractRedisBolt { private final RedisStoreMapper storeMapper; private final RedisDataTypeDescription.RedisDataType dataType; private final String additionalKey; public RedisStoreBolt(JedisPoolConfig config, RedisStoreMapper storeMapper) { super(config); this.storeMapper = storeMapper; RedisDataTypeDescription dataTypeDescription = storeMapper.getDataTypeDescription(); this.dataType = dataTypeDescription.getDataType(); this.additionalKey = dataTypeDescription.getAdditionalKey(); } public RedisStoreBolt(JedisClusterConfig config, RedisStoreMapper storeMapper) { super(config); this.storeMapper = storeMapper; RedisDataTypeDescription dataTypeDescription = storeMapper.getDataTypeDescription(); this.dataType = dataTypeDescription.getDataType(); this.additionalKey = dataTypeDescription.getAdditionalKey(); } @Override public void process(Tuple input) { String key = storeMapper.getKeyFromTuple(input); String value = storeMapper.getValueFromTuple(input); JedisCommands jedisCommand = null; try { jedisCommand = getInstance(); switch (dataType) { case STRING: jedisCommand.set(key, value); break; case LIST: jedisCommand.rpush(key, value); break; case HASH: jedisCommand.hset(additionalKey, key, value); break; case SET: jedisCommand.sadd(key, value); break; case SORTED_SET: jedisCommand.zadd(additionalKey, Double.valueOf(value), key); break; case HYPER_LOG_LOG: jedisCommand.pfadd(key, value); break; case GEO: String[] array = value.split(":"); if (array.length != 2) { throw new IllegalArgumentException("value structure should be longitude:latitude"); } double longitude = Double.valueOf(array[0]); double latitude = Double.valueOf(array[1]); jedisCommand.geoadd(additionalKey, longitude, latitude, key); break; default: throw new IllegalArgumentException("Cannot process such data type: " + dataType); } collector.ack(input); } catch (Exception e) { this.collector.reportError(e); this.collector.fail(input); } finally { returnInstance(jedisCommand); } } .........}
3.3 JedisCommands
JedisCommands 接口中定义了所有的 Redis 客户端命令,它有以下三个实现类,分别是 Jedis、JedisCluster、ShardedJedis。Strom 中主要使用前两种实现类,具体调用哪一个实现类来执行命令,由传入的是 jedisPoolConfig 还是 jedisClusterConfig 来决定。
3.4 RedisMapper 和 TupleMapper
RedisMapper 和 TupleMapper 定义了 tuple 和 Redis 中的数据如何进行映射转换。
1. TupleMapper
TupleMapper 主要定义了两个方法:
- getKeyFromTuple(ITuple tuple): 从 tuple 中获取那个字段作为 Key;
- getValueFromTuple(ITuple tuple):从 tuple 中获取那个字段作为 Value;
2. RedisMapper
定义了获取数据类型的方法 getDataTypeDescription(),RedisDataTypeDescription 中 RedisDataType 枚举类定义了所有可用的 Redis 数据类型:
1
2
public class RedisDataTypeDescription implements Serializable {
public enum RedisDataType { STRING, HASH, LIST, SET, SORTED_SET, HYPER_LOG_LOG, GEO } ......}
3. RedisStoreMapper
RedisStoreMapper 继承 TupleMapper 和 RedisMapper 接口,用于数据存储时,没有定义额外方法。
4. RedisLookupMapper
RedisLookupMapper 继承 TupleMapper 和 RedisMapper 接口:
- 定义了 declareOutputFields 方法,声明输出的字段。
- 定义了 toTuple 方法,将查询结果组装为 Storm 的 Values 的集合,并用于发送。
下面的例子表示从输入 Tuple 的获取 word 字段作为 key,使用 RedisLookupBolt 进行查询后,将 key 和查询结果 value 组装为 values 并发送到下一个处理单元。
1
class WordCountRedisLookupMapper implements RedisLookupMapper { private RedisDataTypeDescription description; private final String hashKey = "wordCount"; public WordCountRedisLookupMapper() { description = new RedisDataTypeDescription( RedisDataTypeDescription.RedisDataType.HASH, hashKey); } @Override public List<Values> toTuple(ITuple input, Object value) { String member = getKeyFromTuple(input); List<Values> values = Lists.newArrayList(); values.add(new Values(member, value)); return values; } @Override public void declareOutputFields(OutputFieldsDeclarer declarer) { declarer.declare(new Fields("wordName", "count")); } @Override public RedisDataTypeDescription getDataTypeDescription() { return description; } @Override public String getKeyFromTuple(ITuple tuple) { return tuple.getStringByField("word"); } @Override public String getValueFromTuple(ITuple tuple) { return null; }}
5. RedisFilterMapper
RedisFilterMapper 继承 TupleMapper 和 RedisMapper 接口,用于查询数据时,定义了 declareOutputFields 方法,声明输出的字段。如下面的实现:
1
@Overridepublic void declareOutputFields(OutputFieldsDeclarer declarer) {declarer.declare(new Fields("wordName", "count"));}
四、自定义RedisBolt实现词频统计
4.1 实现原理
自定义 RedisBolt:主要利用 Redis 中哈希结构的 hincrby key field 命令进行词频统计。在 Redis 中 hincrby 的执行效果如下。hincrby 可以将字段按照指定的值进行递增,如果该字段不存在的话,还会新建该字段,并赋值为 0。通过这个命令可以非常轻松的实现词频统计功能。
```plain text redis> HSET myhash field 5 (integer) 1 redis> HINCRBY myhash field 1 (integer) 6 redis> HINCRBY myhash field -1 (integer) 5 redis> HINCRBY myhash field -10 (integer) -5 redis>
1
2
3
4
5
6
7
8
9
### 4.2 项目结构

### 4.3 自定义RedisBolt的代码实现
```java
/** * 自定义 RedisBolt 利用 Redis 的哈希数据结构的 hincrby key field 命令进行词频统计 */public class RedisCountStoreBolt extends AbstractRedisBolt { private final RedisStoreMapper storeMapper; private final RedisDataTypeDescription.RedisDataType dataType; private final String additionalKey; public RedisCountStoreBolt(JedisPoolConfig config, RedisStoreMapper storeMapper) { super(config); this.storeMapper = storeMapper; RedisDataTypeDescription dataTypeDescription = storeMapper.getDataTypeDescription(); this.dataType = dataTypeDescription.getDataType(); this.additionalKey = dataTypeDescription.getAdditionalKey(); } @Override protected void process(Tuple tuple) { String key = storeMapper.getKeyFromTuple(tuple); String value = storeMapper.getValueFromTuple(tuple); JedisCommands jedisCommand = null; try { jedisCommand = getInstance(); if (dataType == RedisDataTypeDescription.RedisDataType.HASH) { jedisCommand.hincrBy(additionalKey, key, Long.valueOf(value)); } else { throw new IllegalArgumentException("Cannot process such data type for Count: " + dataType); } collector.ack(tuple); } catch (Exception e) { this.collector.reportError(e); this.collector.fail(tuple); } finally { returnInstance(jedisCommand); } } @Override public void declareOutputFields(OutputFieldsDeclarer declarer) { }}
4.4 CustomRedisCountApp
1
/** * 利用自定义的 RedisBolt 实现词频统计 */public class CustomRedisCountApp { private static final String DATA_SOURCE_SPOUT = "dataSourceSpout"; private static final String SPLIT_BOLT = "splitBolt"; private static final String STORE_BOLT = "storeBolt"; private static final String REDIS_HOST = "192.168.200.226"; private static final int REDIS_PORT = 6379; public static void main(String[] args) { TopologyBuilder builder = new TopologyBuilder(); builder.setSpout(DATA_SOURCE_SPOUT, new DataSourceSpout()); // split builder.setBolt(SPLIT_BOLT, new SplitBolt()).shuffleGrouping(DATA_SOURCE_SPOUT); // save to redis and count JedisPoolConfig poolConfig = new JedisPoolConfig.Builder() .setHost(REDIS_HOST).setPort(REDIS_PORT).build(); RedisStoreMapper storeMapper = new WordCountStoreMapper(); RedisCountStoreBolt countStoreBolt = new RedisCountStoreBolt(poolConfig, storeMapper); builder.setBolt(STORE_BOLT, countStoreBolt).shuffleGrouping(SPLIT_BOLT); // 如果外部传参 cluster 则代表线上环境启动,否则代表本地启动 if (args.length > 0 && args[0].equals("cluster")) { try { StormSubmitter.submitTopology("ClusterCustomRedisCountApp", new Config(), builder.createTopology()); } catch (AlreadyAliveException | InvalidTopologyException | AuthorizationException e) { e.printStackTrace(); } } else { LocalCluster cluster = new LocalCluster(); cluster.submitTopology("LocalCustomRedisCountApp", new Config(), builder.createTopology()); } }}


