java中的锁
java中的锁
公平锁和非公平锁
公平锁是指多个线程在等待同一个锁时,必须按照申请锁的先后顺序来一次获得锁。
公平锁的好处是等待锁的线程不会饿死,但是整体效率相对低一些;非公平锁的好处是整体效率相对高一些,但是有些线程可能会饿死或者说很早就在等待锁,但要等很久才会获得锁。其中的原因是公平锁是严格按照请求所的顺序来排队获得锁的,而非公平锁时可以抢占的,即如果在某个时刻有线程需要获取锁,而这个时候刚好锁可用,那么这个线程会直接抢占,而这时阻塞在等待队列的线程则不会被唤醒。
公平锁可以使用new ReentrantLock(true)实现。
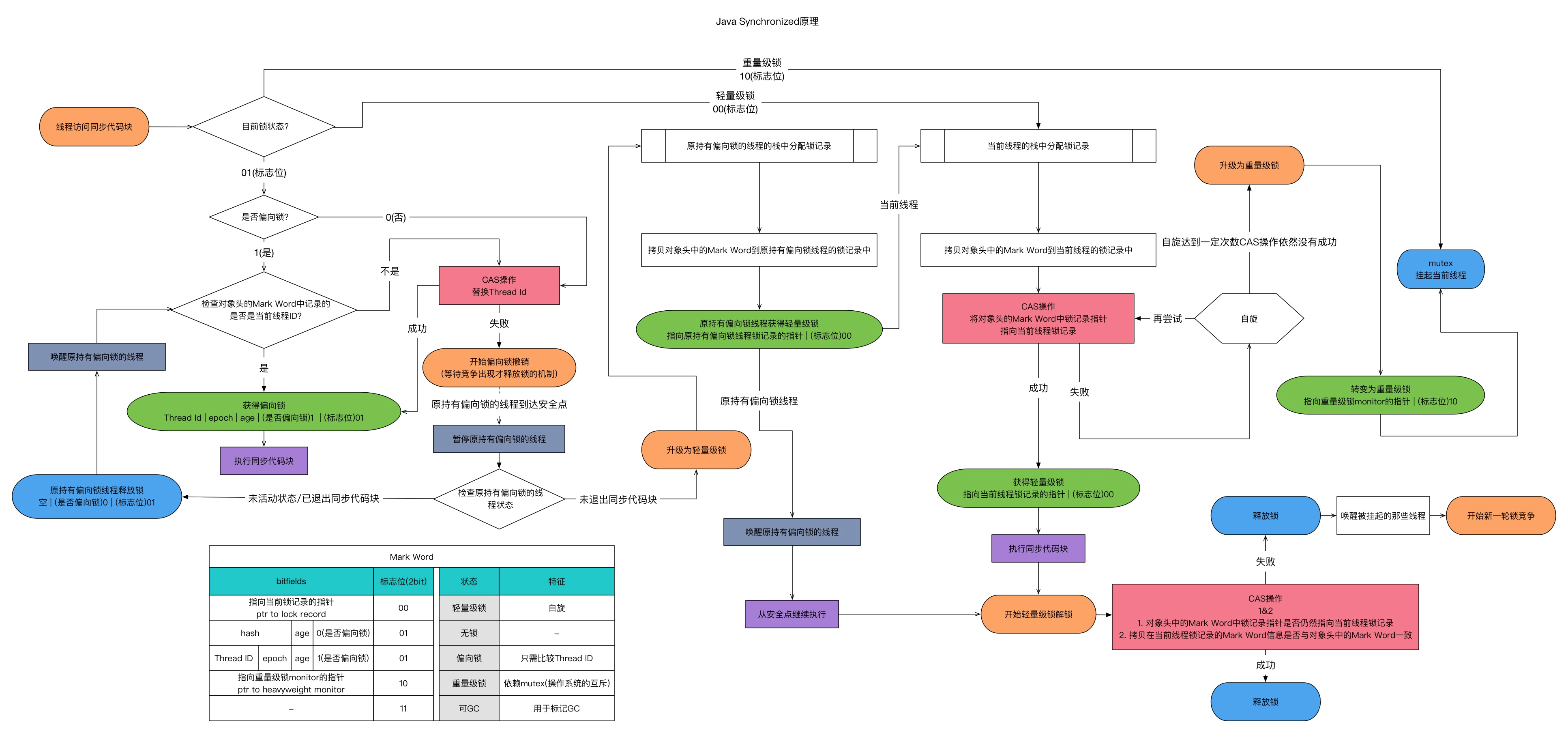
自旋锁
Java的线程是映射到操作系统的原生线程之上的,如果要阻塞或唤醒一个线程,都需要操作系统来帮忙完成,这就需要从用户态转换到核心态中,因此状态装换需要耗费很多的处理器时间,对于代码简单的同步块(如被synchronized修饰的getter()和setter()方法),状态转换消耗的时间有可能比用户代码执行的时间还要长。
虚拟机的开发团队注意到在许多应用上,共享数据的锁定状态只会持续很短的一段时间,为了这段时间取挂起和恢复现场并不值得。如果物理机器有一个以上的处理器,能让两个或以上的线程同时并行执行,我们就可以让后面请求锁的那个线程“稍等一下“,但不放弃处理器的执行时间,看看持有锁的线程是否很快就会释放锁。为了让线程等待,我们只需让线程执行一个忙循环(自旋),这项技术就是所谓的自旋锁。
自旋等待不能代替阻塞。自旋等待本身虽然避免了线程切换的开销,但它是要占用处理器时间的,因此,如果锁被占用的时间很短,自旋当代的效果就会非常好,反之,如果锁被占用的时间很长,那么自旋的线程只会白白浪费处理器资源。因此,自旋等待的时间必须要有一定的限度,如果自旋超过了限定次数(默认是10次,可以使用-XX:PreBlockSpin来更改)没有成功获得锁,就应当使用传统的方式去挂起线程了。
自旋锁在JDK1.4.2中引入,使用-XX:+UseSpinning来开启。JDK6中已经变为默认开启,并且引入了自适应的自旋锁。自适应意味着自旋的时间不在固定了,而是由前一次在同一个锁上的自旋时间及锁的拥有者的状态来决定。
自旋是在轻量级锁中使用的,在重量级锁中,线程不使用自旋。
如果在同一个锁对象上,自旋等待刚刚成功获得过锁,并且持有锁的线程正在运行中,那么虚拟机就会认为这次自旋也是很有可能再次成功,进而它将允许自旋等待持续相对更长的时间,比如100次循环。另外,如果对于某个锁,自旋很少成功获得过,那在以后要获取这个锁时将可能省略掉自旋过程,以避免浪费处理器资源。
锁消除
锁消除是虚拟机JIT在运行时,对一些代码上要求同步,但是被检测到不可能存在共享数据竞争的锁进行消除。锁消除的主要判断依据是来源于逃逸分析的数据支持,如果判断在一段代码中,堆上的所有数据都不会逃逸出去从而能被其他线程访问到,那就可以把他们当做栈上数据对待,认为他们是线程私有的,同步加锁自然就无需进行。
原则上,我们在编写代码的时候,总是推荐将同步块的作用范围限制的尽量小——只在共享数据的实际作用域中才进行同步,这样是为了使得需要同步的操作数量尽可能变小,如果存在锁禁止,那等待的线程也能尽快拿到锁。大部分情况下,这些都是正确的。但是,如果一些列的联系操作都是同一个对象反复加上和解锁,甚至加锁操作是出现在循环体中的,那么即使没有线程竞争,频繁地进行互斥同步操作也导致不必要的性能损耗。
举个案例,类似锁消除的concatString()方法。如果StringBuffer sb = new StringBuffer();定义在方法体之外,那么就会有线程竞争,但是每个append()操作都对同一个对象反复加锁解锁,那么虚拟机探测到有这样的情况的话,会把加锁同步的范围扩展到整个操作序列的外部,即扩展到第一个append()操作之前和最后一个append()操作之后,这样的一个锁范围扩展的操作就称之为锁粗化。






